yl23455永利集团(Macau)官方网站-Official website
集团首页
首页
关于我们
yl23455永利简介
现任领导
组织机构
联系方式
党建工作
中国共产党yl23455永利委员会
党建思想政治工作特色
工会
支部风采
公司产品
专业设置
教学基地
教材建设
教学名师
实训中心
综合实验室
教学资料文件模板
学科与科研
团队建设
科研工作
员工动态
员工工作
员工办公室
共青团yl23455永利委员会
员工光荣榜
员工活动
研究生工作
导师情况
招生信息
教育管理
培养与学位
研究生会
研究生风采
团队队伍
系室中心
知名专家
培训园地
员工园地
历届毕业班级
员工之声
国际交流
国际学术交流
对外合作
审核评估
您的位置:
首页
»
研究生工作
» 培养与学位
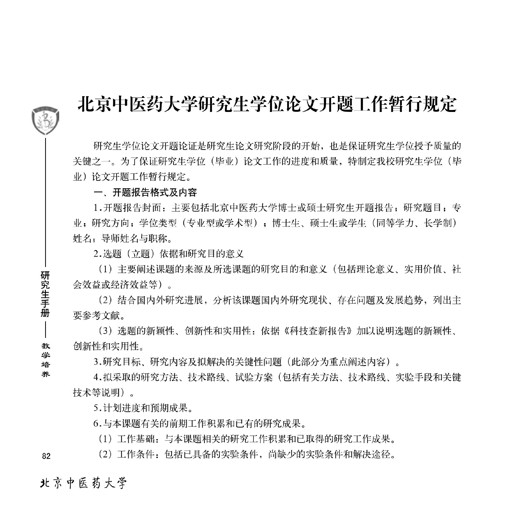
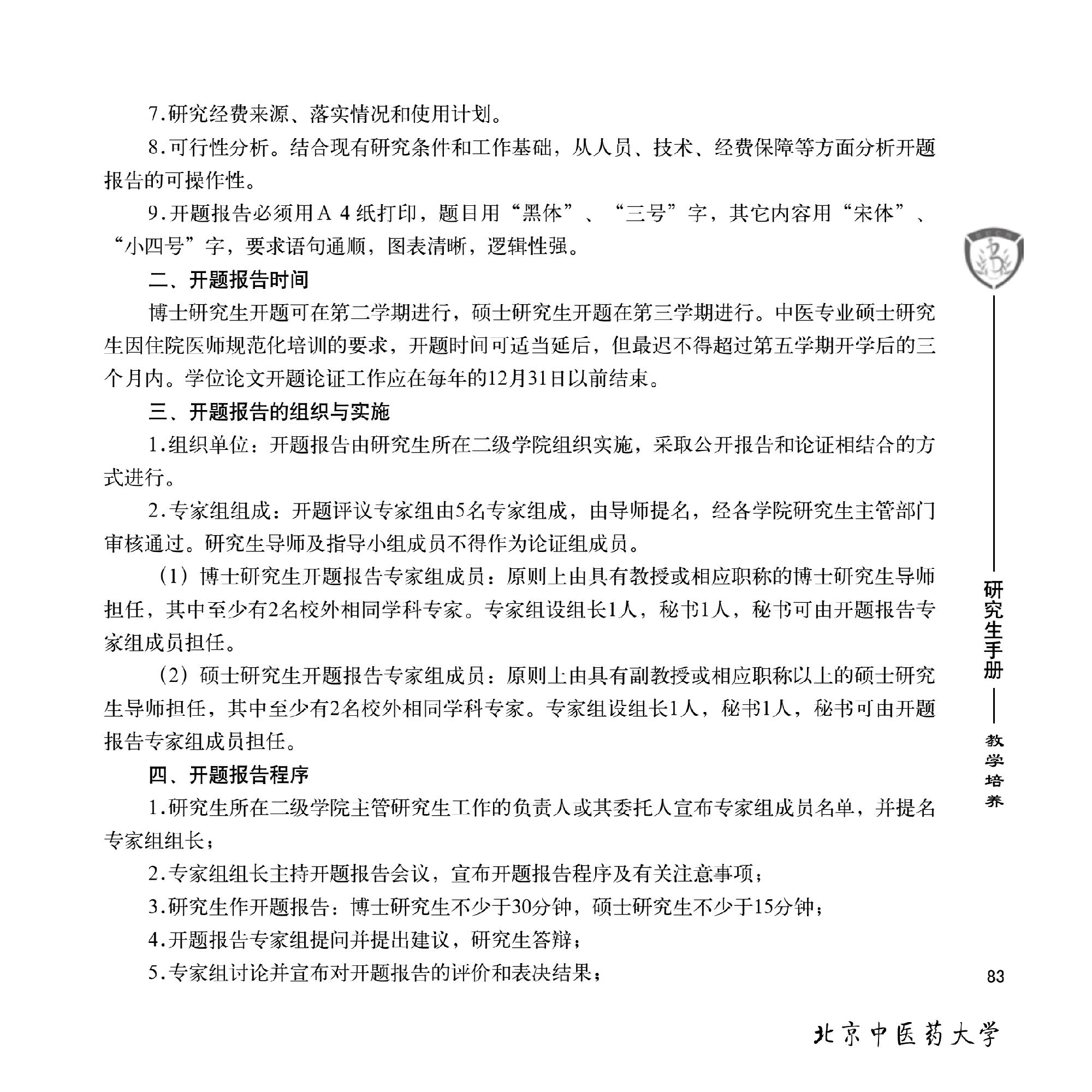
yl23455永利官网学位论文开题工作规定
作者: 来源:yl23455永利 时间:2018-10-11